ここから本文です。
更新日:令和5(2023)年4月28日
ページ番号:21688
平成19年9月21日
千葉県総務部市町村課
電話:043-223-2131
千葉県内56市町村の普通会計決算規模は、平成17年度決算と比べて歳入歳出とも減少となった。
歳入においては、市町村税及び地方譲与税が増加した一方、地方交付税、繰入金及び地方債が減少した。
歳出においては、人件費は減少したものの、扶助費及び公債費が増加した結果、義務的経費は増加した。なお、投資的経費は単独事業費が減少したことにより前年度に引き続き減少した。
実質公債費比率は前年度と変わらなかったものの、経常収支比率は若干ではあるが悪化した。また、将来の財政負担については、依然前年度と同じ高い水準となっている。
平成18年度の県内56市町村の決算規模は、歳入総額1兆8,007億14百万円、歳出総額1兆7、396億30百万円となり、前年度に対し、歳入は0.8%の減少、歳出は0.6%の減少となった。
歳入については3年連続で、また歳出については2年連続で、それぞれ減少した。
第1表決算規模(単位:百万円、%)
| 区分 |
歳入 |
増減率 |
歳出 |
増減率 |
|---|---|---|---|---|
| 平成17年度 |
1,815,238 |
▲0.1 |
1,750,054 |
▲0.3 |
| 平成18年度 |
1,800,714 |
▲0.8 |
1,739,630 |
▲0.6 |
第1図決算規模

歳入総額から歳出総額を差し引いた額は、610億84百万円で、前年度に対し6.3%の減少となった。
また、歳入歳出差引額から翌年度に繰り越すべき財源を控除した実質収支は、530億28百万円で、前年度に対し2.0%の増加となった。
実質収支は、昭和51年度以降、全団体で黒字となっていたが、今回千葉市が赤字となった。
第2表決算収支(単位:百万円、%)
| 区分 |
平成18年度 |
平成17年度 |
増減率 |
|---|---|---|---|
| 歳入歳出差引 |
61,084 |
65,185 |
▲6.3 |
| 繰越財源 |
8,056 |
13,175 |
▲38.9 |
| 実質収支 |
53,028 |
52,009 |
2.0 |
第2図決算収支

市町村税は、9,095億10百万円で、前年度に対し2.2%の増と、2年連続の増加となった。
地方交付税は、1,119億3百万円で、前年度に対し10.3%の減と、2年ぶりの減少となった。
地方債は、1,620億42百万円で、前年度に対し6.1%の減と、3年連続の減少となった。
第3表主な歳入項目の状況(単位:百万円、%)
| 区分 |
決算額 |
構成比 |
増減率 |
||
|---|---|---|---|---|---|
| 18 |
17 |
18 |
17 |
||
| 市町村税 |
909,510 |
50.5 |
49.0 |
2.2 |
3.2 |
| 地方譲与税 |
60,589 |
3.4 |
2.3 |
42.3 |
33.4 |
| 地方消費税交付金 |
55,418 |
3.1 |
2.9 |
6.0 |
▲7.0 |
| 地方交付税 |
111,903 |
6.2 |
6.9 |
▲10.3 |
2.1 |
| 国庫支出金 |
148,214 |
8.2 |
8.6 |
▲5.5 |
1.1 |
| 県支出金 |
54,379 |
3.0 |
2.9 |
4.6 |
2.2 |
| 繰入金 |
35,340 |
2.0 |
2.9 |
▲32.6 |
▲30.7 |
| 地方債 |
162,042 |
9.0 |
9.5 |
▲6.1 |
▲15.6 |
| うち臨時財政対策債 |
51,770 |
2.9 |
3.3 |
▲13.1 |
▲22.3 |
| <参考>:一般財源(*) |
1,259,734 |
70.0 |
68.8 |
0.8 |
1.3 |
一般財源とは、市町村税、地方譲与税、地方交付税、その他(各種交付金、地方債のうち臨時財政対策債及び減税補てん債)を加えたものである。
第3図主な歳入項目の推移

義務的経費は、人件費が減少したものの、扶助費及び公債費の増加により、8,581億85百万円で、前年度に対し2.3%の増と、2年ぶりの増加となった。
投資的経費は、2,326億67百万円で、前年度に対し9.5%の減と、5年連続の減少となった。
第4表主な性質別歳出の状況(単位:百万円、%)
| 区分 |
決算額 |
構成比 |
増減率 |
|||||
|---|---|---|---|---|---|---|---|---|
| 18 |
17 |
18 |
17 |
|||||
| 義務的経費 |
858,185 |
49.3 |
48.0 |
2.3 |
▲0.4 |
|||
| 内訳 |
人件費 |
429,022 |
24.7 |
24.7 |
▲0.7 |
▲1.5 |
||
| 扶助費 |
226,456 |
13.0 |
12.2 |
5.7 |
4.3 |
|||
| 公債費 |
202,706 |
11.7 |
11.0 |
5.2 |
▲2.8 |
|||
| 物件費 |
267,458 |
15.4 |
15.3 |
▲0.3 |
▲0.1 |
|||
| 補助費等 |
131,545 |
7.6 |
8.0 |
▲6.4 |
2.5 |
|||
| 投資的経費 |
232,667 |
13.4 |
14.7 |
▲9.5 |
▲8.1 |
|||
| 内訳 |
普通建設事業費 |
231,314 |
13.3 |
14.6 |
▲9.6 |
▲7.8 |
||
| 内訳 |
補助事業費 |
66,252 |
3.8 |
3.6 |
4.2 |
▲3.7 |
||
| 単独事業費 |
165,062 |
9.5 |
11.0 |
▲14.2 |
▲9.1 |
|||
第4図性質別歳出の推移

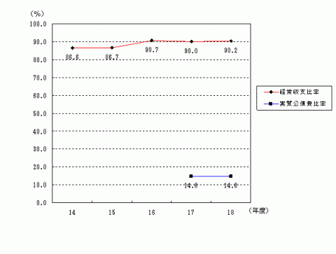
経常収支比率は、前年度より0.2ポイント増加し、90.2%となった。
また、実質公債費比率は、前年度と同じく14.6%となった。
第5表財政構造の弾力性(単位:%)
| 区分 |
平成18年度 |
平成17年度 |
増減 |
|---|---|---|---|
| 経常収支比率 |
90.2 |
90.0 |
0.2 |
| 実質公債費比率 |
14.6 |
14.6 |
0.0 |
※上記比率は単純平均である。
第5図財政構造の弾力性の推移

第6表経常収支比率が90%以上の団体数
| 経常収支比率の |
平成18年度 |
平成17年度 |
増減 |
|---|---|---|---|
| 95%以上 |
10 |
9 |
1 |
| 90%以上95%未満 |
23 |
22 |
1 |
| 計 |
33 |
31 |
2 |
※()内は全団体に占める割合(%)
第7表実質公債費比率が18%以上の団体数
| 実質公債費比率の |
平成18年度 |
平成17年度 |
|---|---|---|
| 25%以上 |
0 |
0 |
| 18%以上25%未満 |
11 |
9 |
※()内は全団体に占める割合(%)
経常収支比率
地方税、普通交付税のように使途が特定されておらず、毎年度経常的に収入される財源(「経常一般財源」という。)のうち、人件費、扶助費、公債費のように毎年度経常的に支出される経費に充当されたもの(「経常経費充当一般財源」という。)が占める割合。
実質公債費比率
平成18年度からの地方債協議制移行に伴い導入された指標。公債費等の財政負担の程度を客観的に示す指標として、公営企業会計や一部事務組合等の公債費等を考慮した、実質的な公債費に費やした一般財源の額が標準財政規模に占める割合。
平成18年度末の債務総額(地方債現在高と債務負担行為翌年度以降支出予定額の計)は、2兆4,309億28百万円で、前年度末に対し0.6%の増加となった。
また、平成18年度末の積立金(財政調整基金、減債基金、その他特定目的基金)の現在高は、2,381億63百万円で、前年度末に対し7.0%の増加となった。
この結果、債務総額から積立金現在高を減じた将来の財政負担は、2兆1,927億66百万円で、前年度末とほぼ同じ高い水準となっている。
第8表将来の実質的な財政負担(単位:百万円、%)
| 区分 |
平成18年度 |
平成17年度 |
増減額 |
増減率 |
前年度 |
|
|---|---|---|---|---|---|---|
| 地方債現在高A |
2,026,057 |
2,026,455 |
▲398 |
▲0.0 |
1.1 |
|
| 債務負担行為翌年度以降支出予定額B |
404,871 |
389,192 |
15,679 |
4.0 |
▲2.5 |
|
| 債務総額A+B |
2,430,928 |
2,415,647 |
15,281 |
0.6 |
0.5 |
|
| 積立金現在高C |
238,163 |
222,643 |
15,520 |
7.0 |
▲2.6 |
|
|
|
財政調整基金 |
116,964 |
110,911 |
6,053 |
5.5 |
▲0.4 |
| 減債基金 |
14,218 |
13,907 |
311 |
2.2 |
▲8.7 |
|
| その他特定目的基金 |
106,980 |
97,824 |
9,156 |
9.4 |
▲4.0 |
|
| 将来の財政負担A+B-C |
2,192,766 |
2,193,005 |
▲239 |
▲0.0 |
0.8 |
|
※表示単位未満を四捨五入しているため、内訳計、増減額、増減率が符合しない場合がある。
※()内は加重平均である。
第6図債務総額の推移

第7図積立金現在高の推移

平成18年度市町村別決算の状況(見込み)
(excel形式)(エクセル:26KB)(pdf形式)(PDF:16KB)
お問い合わせ
より良いウェブサイトにするためにみなさまのご意見をお聞かせください